天阳精密公司全体员工恭祝各界朋友:虎年吉祥!
2022-01-28







































扫二维码用手机看
微信公众号
手机扫一扫
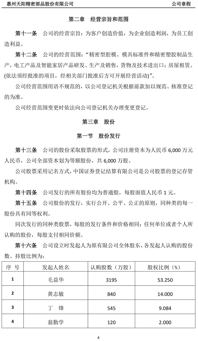
© 惠州天阳精密部品股份有限公司All rights reserved. 京ICP证000000号 技术支持:中企动力 惠州